既要壮骨,又要强筋——脊柱病研究所团队首次揭示骨骼肌在促进骨质疏松性骨折愈合过程中的作用机制
发布时间:2022.02.23点击:1028
近日,天游ty8线路官网附属龙华医院及脊柱病研究所、教育部筋骨理论与治法重点实验室研究团队在肌肉研究领域国际顶级期刊《恶病质、肌肉减少症和肌肉杂志》(Journal of Cachexia, Sarcopenia and Muscle)发表了题为Role of skeletal muscle satellite cells in the repair of osteoporotic fractures mediated by β-catenin的研究文章,在国际上率先证明骨骼肌卫星细胞中的β-catenin信号在骨质疏松性骨折愈合过程中发挥重要作用,从现代生物学角度阐明了“筋损骨衰”中医病机理论的科学依据。该论文第一作者为天游ty8线路官网2018级硕士研究生金镇雄,笪巍伟主治医师和赵永见副主任技师为共同第一作者,脊柱病研究所唐德志研究员为通讯作者,王拥军教授和张岩研究员为共同通讯作者。该研究得到国家科技部重点研发计划项目(2018YFC1704300)、国家自然科学基金面上项目(81973883)等项目资助。

图1 研究成果发表在Journal of Cachexia, Sarcopenia and Muscle
骨质疏松性骨折高发于老年人,是世界范围内严重的健康问题。手术是治疗骨折的主要策略,但患者年龄偏大、身体状态较差、存在基础疾病等,均可能导致预后不良,再次骨折的风险以及并发症的发生几率显著增加。中医在治疗该病时根据《黄帝内经》筋主束骨而利关节的思想,强调“筋骨并重”,其中“筋”为肌肉、韧带的统称。骨骼与肌肉位置毗邻,相互作用,相互影响,调节两者的共同因素包括机械因素、化学因素、遗传因素、内分泌因素、疾病因素、营养因素、个体运动量因素和神经功能因素,以及有密切联系的信号通路和共同的靶点。但是肌肉是直接影响骨骼,还是通过媒介发挥对骨骼的间接作用,以及两者的具体作用机制目前尚不清楚。
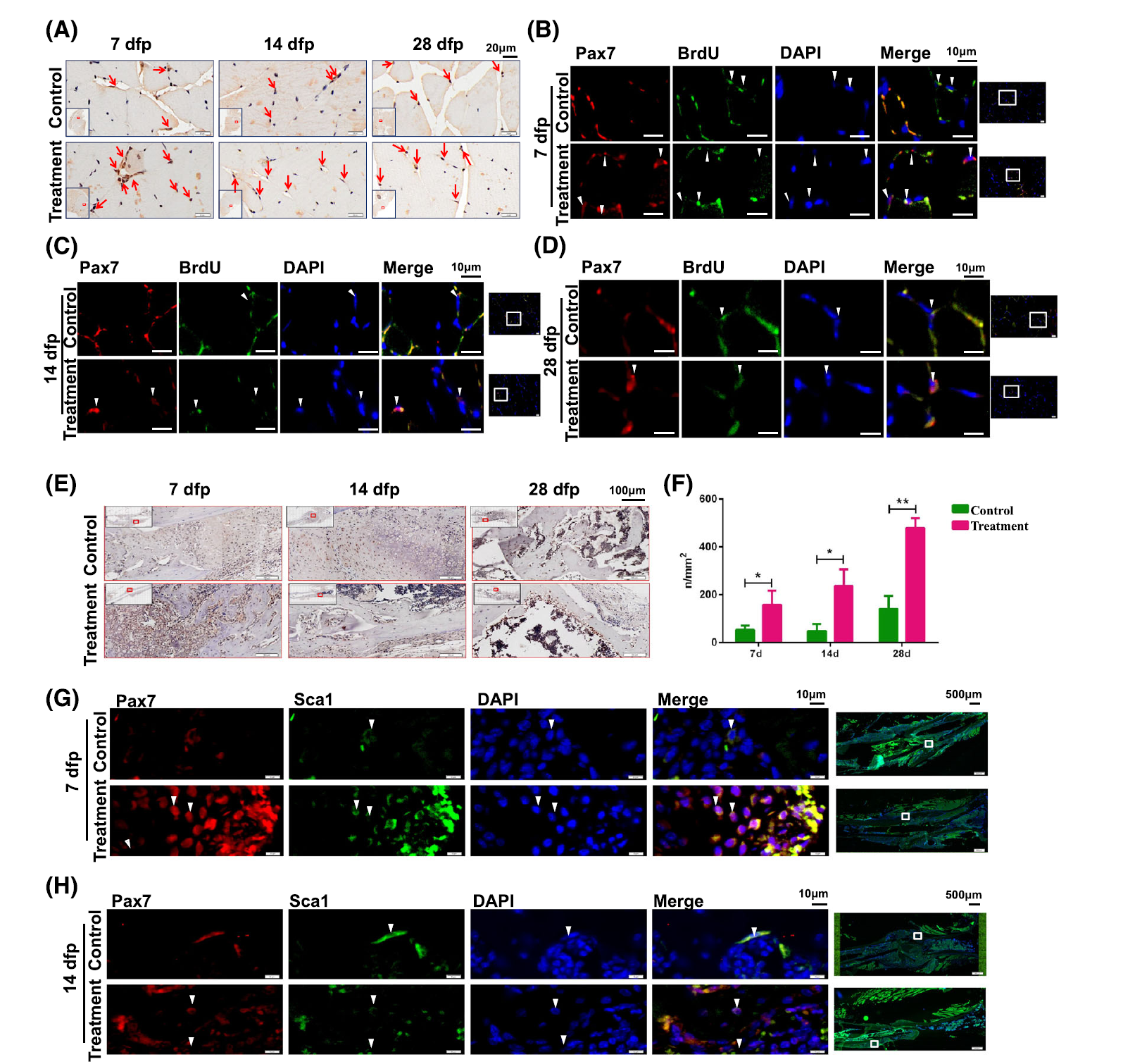
该研究首先利用了临床生物样本,发现骨质疏松性骨折患者骨骼肌卫星细胞数目明显减少,β-catenin表达明显降低;并进一步建立了Pax7-CreERT2/+; β-cateninfx/fx条件性基因敲除动物模型,特异性敲除骨骼肌卫星细胞中的β-catenin,发现骨骼肌卫星细胞不仅成肌分化下降,而且成骨分化能力也降低,并且出现严重的骨量减少和骨微结构破坏,导致骨质疏松性骨折愈合的延迟。

图2 特异性敲除骨骼肌卫星细胞中的β-catenin导致小鼠骨量丢失和骨折愈合延迟
团队进一步研究发现补肾中药有效组分蛇床子素可以激活骨骼肌卫星细胞中β-catenin信号通路,促进肌肉中骨骼肌卫星细胞向骨折部位迁移,刺激其成骨分化,从而加速骨折愈合。

图3 蛇床子素上调β-catenin促进骨骼肌卫星细胞成骨分化及加速骨折愈合
该研究从骨骼肌与骨骼的相关性角度,阐明骨骼肌卫星细胞中β-catenin信号促进骨形成及骨质疏松性骨折愈合的作用机制,为中医“筋损骨衰”理论的发展创新提供了科学依据。
团队一直致力于中医药防治慢性筋骨病的应用与基础研究,总结天游ty8线路官网终身教授施杞治疗慢性筋骨病的临床经验,发现“气虚血瘀、脏腑亏虚、筋损骨衰”是慢性筋骨病的主要病机,率先提出慢性筋骨病“预防、诊治、康复、养生、治未病”五结合整体论治的学术思想;还重点围绕骨质疏松症和骨质疏松性骨折等方向开展了大型队列研究、RCT临床研究和模式动物学研究。(研究院综合办、龙华医院科技处、脊柱病研究所)

