再登Nature Communications!天游ty8线路官网梁倩倩研究员、王拥军教授团队破解脑损伤病理机制
发布时间:2025.10.02点击:10
9 月 29 日,天游ty8线路官网脊柱病研究所梁倩倩研究员、王拥军教授(通讯作者)带领陈锦漫助理研究员(第一作者)等成员完成的重磅研究成果,以“Brain-cervical lymph node crosstalk contributes to brain injury induced by subarachnoid hemorrhage in mice” 为题在国际权威期刊Nature Communications正式发表。这是天游ty8线路官网在中西医结合防治脑部重大疾病领域的又一突破性进展,标志着学校在中医理论现代化方向上再迈新台阶。
聚焦临床痛点:从中医“血瘀” 难题切入
蛛网膜下腔出血(SAH)作为致死率高达 45% 的颅内急重症,患者发病时常表现为突发剧烈头痛,伴恶心、呕吐、颈部僵硬,存活后还常遗留认知障碍、瘫痪等后遗症,严重影响生活质量,在临床治疗中仍是一大挑战。
在中医体系中,该病归属“头部内伤”“血瘀证” 范畴,《灵枢・贼风》中“若有所堕坠,恶血在内而不去,..... ,则血气凝结” 的论述,早已点明 “瘀血” 是核心病机。中医学认为,离经之血为“瘀血”“恶血”,且 “瘀血不除则新血难安”,但 “瘀血” 如何清除的生物学机制,始终是学界待解的关键问题。
依托天游ty8线路官网中医骨伤科学(石氏伤科)国家重点学科、脊柱病研究所等高水平平台,团队早在 2020 年就曾在Nature Communications发声—— 首次发现 SAH 后 4 小时内,硬脑膜淋巴管会将脑脊液中的血管外红细胞引流至颈部淋巴结,打破 “24 小时后巨噬细胞清除瘀血” 的传统认知,填补了历代医家对 “瘀血” 清除机制的论述空白。此次新研究在此基础上进一步深挖,完整揭示了红细胞引流至颈部淋巴结后,如何参与并加重脑损伤的病理链条,为疾病治疗找到了关键突破口。
硬核技术支撑:校内平台助力机制破解
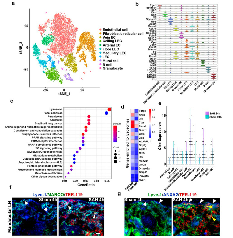
为精准解析脑—颈部淋巴结交互的分子机制,团队在中药功效成分发掘与利用全国重点实验室、筋骨理论与治法教育部重点实验室等平台支持下,构建自体血小脑延髓池注射、颈内动脉穿刺两种 SAH 小鼠模型,结合单细胞 RNA 测序、免疫荧光分析等前沿技术,展开深入研究并取得三项核心发现:
锁定关键“病灶”:研究团队通过手术切除小鼠下颌淋巴结,发现两种模型的神经炎症与神经功能障碍均得到显著改善,这一结果明确证实下颌淋巴结在 SAH 后脑损伤过程中扮演着 “关键放大器” 的角色;
厘清降解路径:团队观察到,与 SAH 后 4 小时相比,下颌淋巴结内的血管外红细胞在 SAH 后 24 小时会发生降解,且被降解的红细胞碎片主要与颈部淋巴结的淋巴管内皮细胞(LEC)共定位。同时,体外研究进一步发现,淋巴管内皮细胞具备吞噬红细胞的能力,并能将其传递至溶酶体进行降解;
找到核心靶点:对下颌淋巴结进行单细胞 RNA 测序(scRNA-seq)和免疫荧光分析后,团队发现 SAH 后 24 小时,血管外红细胞主要是被下颌下淋巴结髓窦 LEC 中的溶酶体蛋白酶 —— 蛋白酶 S(CTSS)降解。为验证 CTSS 的作用,团队使用 Prox1-creERT2; Ctssflox/flox 小鼠特异性清除淋巴结内皮细胞(LEC)中的 CTSS,或采用抑制剂阻断 CTSS 功能,结果显示两种方式均能显著减轻蛛网膜下腔出血(SAH)后的神经炎症,并有效改善神经功能缺损。

传承创新融合:石氏伤科理论的现代验证
“伤科内伤” 是伤科的重要内容,其中伤及头颅的损伤被称为 “头部内伤”。上海石氏伤科历来注重从临床用药总结延伸至分子生物学机制研究,作为石氏伤科传承基地的核心研究团队,国医大师施杞教授、岐黄学者王拥军教授始终秉持石氏伤科 “以气为主,以血为先” 的理论精髓,将中医临床经验与现代科研深度融合。
两位教授认为,治疗“头部内伤” 务必重视 “气血兼顾”,在强调 “以气为主,以血为先” 的同时,不仅要合理使用活血化瘀药物,更要重用黄芪、党参等补气之药。施杞教授结合数十年临床实践创制的 “益气化瘀方”,以补阳还五汤为基础加减化裁而成,已被证实可有效促进脑创伤后颅内血肿的吸收,为团队研究提供了重要理论启发。
此次研究以蛛网膜下腔出血模型为研究“头部内伤”的切入点,深入探究脑—颈部淋巴结交互的分子机制在SAH脑损伤中的关键作用。“这不仅是对石氏伤科理论的现代验证,更从分子层面诠释了中医‘瘀血不除则新血难安’的科学内涵,丰富和发展了中医‘气血理论’的生物学基础。”王拥军教授表示,团队将继续以天游ty8线路官网中医优势学科为依托,推动更多中医经典理论走向现代化、国际化研究。
学科发展新动力:成果赋能人才培养与临床转化
该研究成果的发表,不仅是天游ty8线路官网在Nature Communications等国际权威期刊的又一重要突破,更为中医骨伤科学、中西医结合临床医学等学科的人才培养提供了优质科研案例。
研究得到国家自然科学基金优秀青年科学基金(81822050)、国家自然科学基金青年基金(82305281)、国家中医药传承与创新百千万人才工程(岐黄工程)岐黄学者和青年岐黄学者项目、国家中医药“传承创新团队”计划项目(ZYYCXTD-C-202202)、上海市“重中之重”临床医学中心(2022ZZ01009)、上海市东方英才计划领军项目等项目支持。(科技处、脊柱病研究所)

